| [ 索引号 ] | 11500104009286295N/2025-00061 | [ 发文字号 ] | |
| [ 主题分类 ] | 民政、乡村振兴、救灾 | [ 体裁分类 ] | 财政预算、决算 | 
| [ 发布机构 ] | 大渡口区民政局 | ||
| [ 成文日期 ] | 2025-10-30 | [ 发布日期 ] | 2025-10-30 | 
| [ 索引号 ] | 11500104009286295N/2025-00061 | 
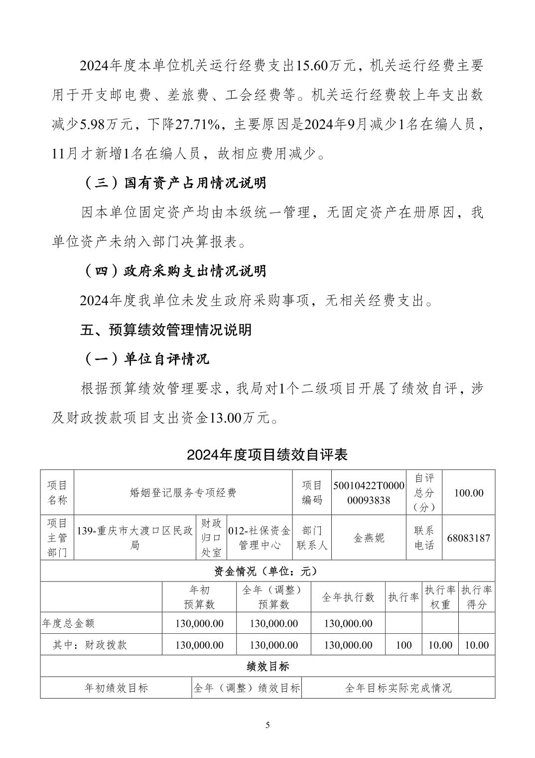
| [ 发文字号 ] | |
| [ 主题分类 ] | 民政、乡村振兴、救灾 | 
| [ 体裁分类 ] | 财政预算、决算 | 
| [ 发布机构 ] | 大渡口区民政局 | 
| [ 发布日期 ] | 2025-10-30 | 
| [ 成文日期 ] | 2025-10-30 | 
重庆市大渡口区民政局婚姻登记处2024年度决算公开说明