| [ 索引号 ] | 11500104009286340P/2025-00039 | [ 发文字号 ] | |
| [ 主题分类 ] | 财政 | [ 体裁分类 ] | 财政预算、决算 | 
| [ 发布机构 ] | 大渡口区人力社保局 | ||
| [ 成文日期 ] | 2025-10-30 | [ 发布日期 ] | 2025-10-30 | 
| [ 索引号 ] | 11500104009286340P/2025-00039 | 
| [ 发文字号 ] | |
| [ 主题分类 ] | 财政 | 
| [ 体裁分类 ] | 财政预算、决算 | 
| [ 发布机构 ] | 大渡口区人力社保局 | 
| [ 发布日期 ] | 2025-10-30 | 
| [ 成文日期 ] | 2025-10-30 | 
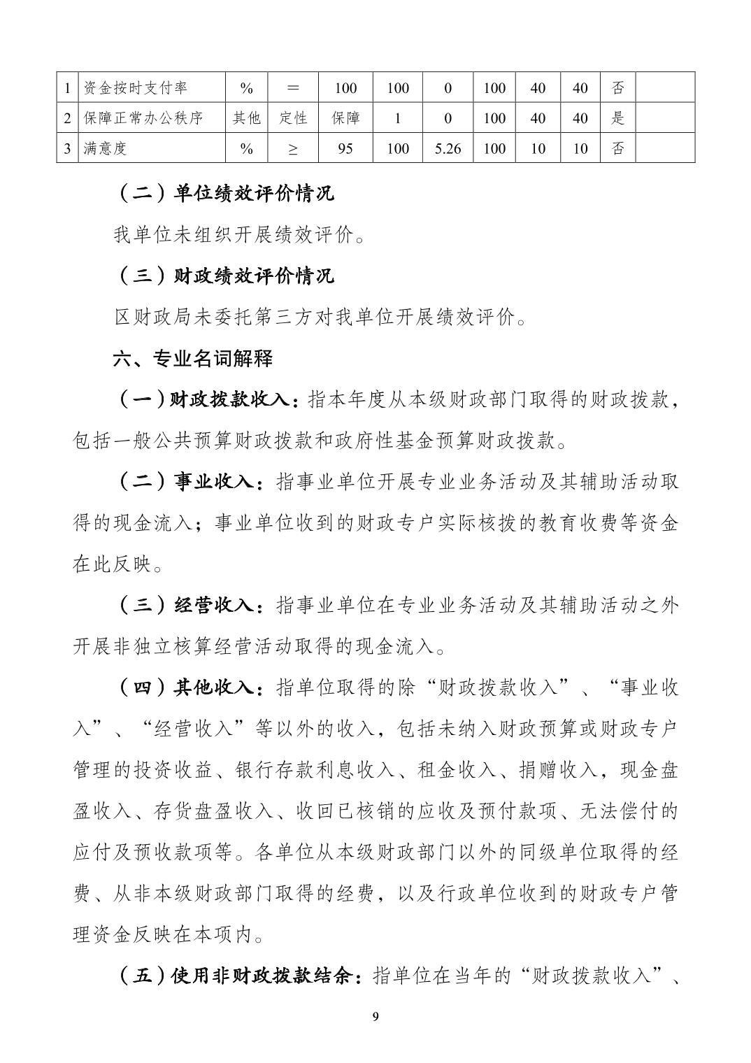
重庆市大渡口区就业和人才中心2024年度决算公开说明





























