| [ 索引号 ] | 11500104009286607A/2025-00049 | [ 发文字号 ] | |
| [ 主题分类 ] | 卫生 | [ 体裁分类 ] | 财政预算、决算 |
| [ 发布机构 ] | 大渡口区卫生健康委 | ||
| [ 成文日期 ] | 2025-10-30 | [ 发布日期 ] | 2025-10-30 |
| [ 索引号 ] | 11500104009286607A/2025-00049 |
| [ 发文字号 ] | |
| [ 主题分类 ] | 卫生 |
| [ 体裁分类 ] | 财政预算、决算 |
| [ 发布机构 ] | 大渡口区卫生健康委 |
| [ 发布日期 ] | 2025-10-30 |
| [ 成文日期 ] | 2025-10-30 |
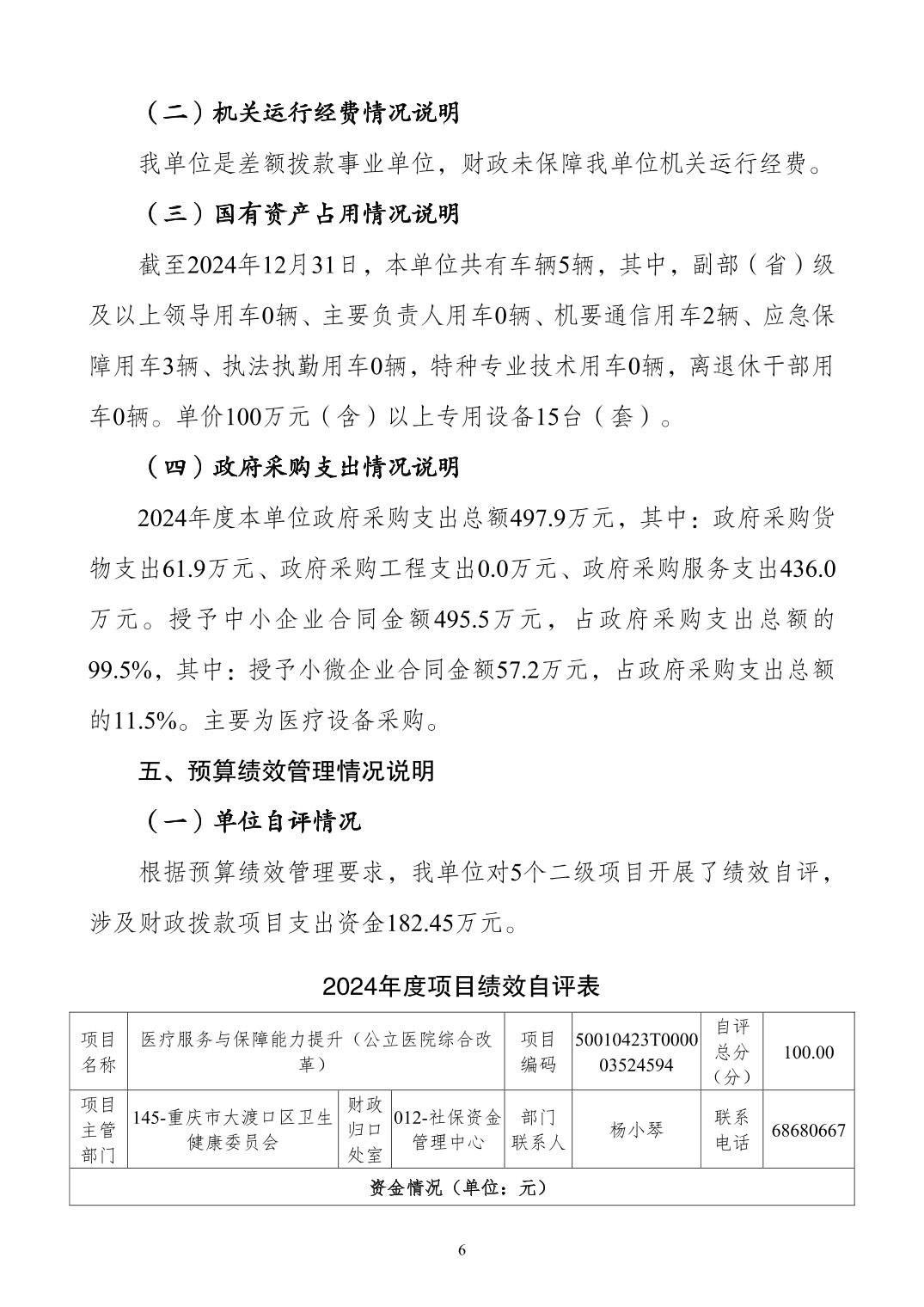
重庆市大渡口区人民医院2024年度决算公开说明