| [ 索引号 ] | 11500104MB19393788/2025-00024 | [ 发文字号 ] | |
| [ 主题分类 ] | 财政 | [ 体裁分类 ] | 财政预算、决算 |
| [ 发布机构 ] | 大渡口区应急局 | ||
| [ 成文日期 ] | 2025-10-30 | [ 发布日期 ] | 2025-10-30 |
| [ 索引号 ] | 11500104MB19393788/2025-00024 |
| [ 发文字号 ] | |
| [ 主题分类 ] | 财政 |
| [ 体裁分类 ] | 财政预算、决算 |
| [ 发布机构 ] | 大渡口区应急局 |
| [ 发布日期 ] | 2025-10-30 |
| [ 成文日期 ] | 2025-10-30 |
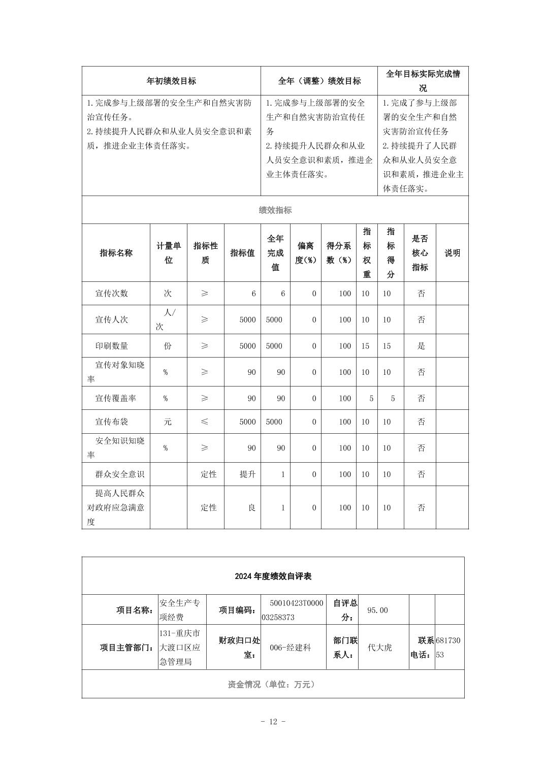
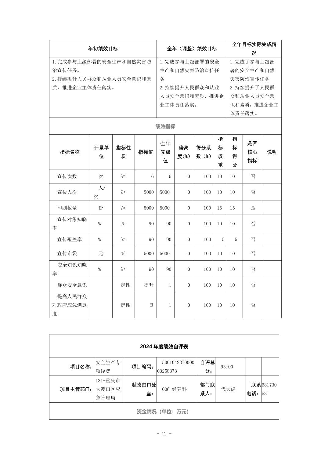
重庆市大渡口区应急管理局2024年决算公开说明
国务院部门网站
地方政府网站
市政府部门网站
区(县)政府网站