| [ 索引号 ] | 1150010400930799XL/2025-00019 | [ 发文字号 ] | |
| [ 主题分类 ] | 其他 | [ 体裁分类 ] | 财政 |
| [ 发布机构 ] | 大渡口区跳磴镇 | ||
| [ 成文日期 ] | 2025-10-30 | [ 发布日期 ] | 2025-10-30 |
| [ 索引号 ] | 1150010400930799XL/2025-00019 |
| [ 发文字号 ] | |
| [ 主题分类 ] | 其他 |
| [ 体裁分类 ] | 财政 |
| [ 发布机构 ] | 大渡口区跳磴镇 |
| [ 发布日期 ] | 2025-10-30 |
| [ 成文日期 ] | 2025-10-30 |
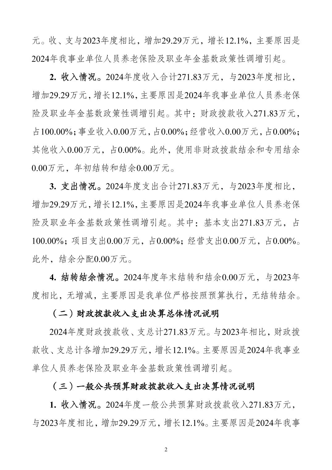
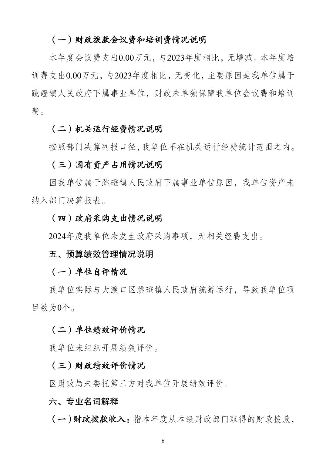
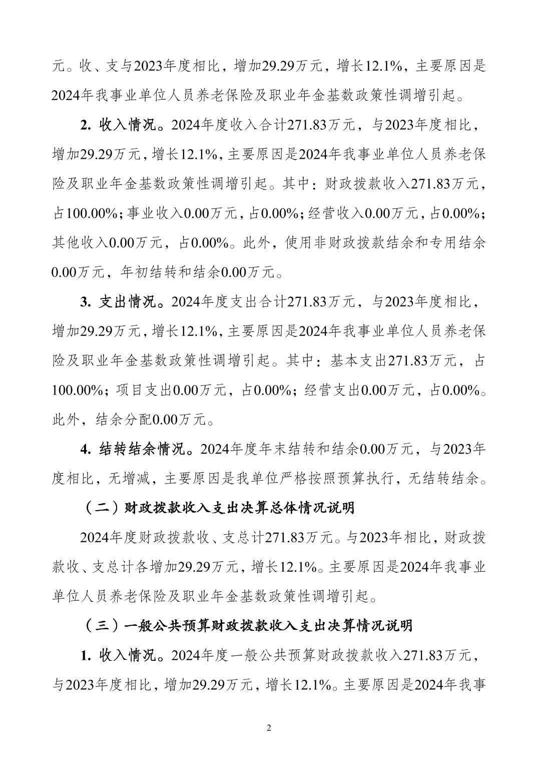
重庆市大渡口区跳磴镇文化服务中心2024年度决算公开说明























